近年来,随着国有资产管理的日益规范化与市场化,国有房地产对外招租普遍采用公开竞价招租方式进行。国有房地产对外招租采用公开竞价方式,是推动国有资产保值增值、提升管理透明度的重要举措。
然而,此类竞价招租程序是否应当适用《中华人民共和国招标投标法》(下称“《招投标法》”)及《中华人民共和国招标投标法实施条例》(下称“《实施条例》”),在司法实践中长期存在争议,已成为国有资产市场化运营中的一个突出法律痛点。
2025年,笔者代理的一起涉及国有房地产竞价招租产生的房屋租赁合同纠纷案二审改判,二审法院否定了一审法院关于本案应当适用《招投标法》及《实施条例》的观点,支持了委托人绝大部分诉讼请求,该案一二审大相径庭的法律适用更加凸显了厘清此类法律适用问题的重要性。
一、国有房地产竞价招租的典型流程与核心特征
以国有房地产竞价招租常见流程为例,其主要环节涵盖:公开公示、实地勘察、竞价报名、缴纳保证金、阶梯式竞价、结果公示以及签订合同等。该模式的核心特征为“价高者得”,即以价格作为唯一或决定性竞争因素,程序相对简洁,侧重于实现租赁收益的最大化。
二、竞价招租与招投标程序的本质区别
相较于《招投标法》及《实施条例》所规范的招投标程序,国有企业房地产竞价招租呈现出明显差异:

三、案例梳理
笔者检索了部分涉及国有房地产竞价招租及是否适用《招投标法》及《实施条例》的案例。该部分案例核心争议焦点均为案涉竞价招租行为是否适用《招投标法》及《实施条例》,具体如下:

四、司法实践中的分歧
通过相关检索可见,国有房地产竞价招租是否属于《招投标法》及《实施条例》所规范的“招标投标活动”,在司法实践中形成了两种主要观点:
观点一:应当适用《招投标法》及《实施条例》
部分法院认为,国有房地产招租属于利用国有资产开展的公开交易活动,关乎公共利益和国有资产保值增值,应直接遵循《招投标法》所规定的公开、公平、公正原则及程序要求。
但在具体案件中,往往仅选择性适用与个案相关的个别条款,未全面审查该竞价招租程序与招投标程序法定要求之间的矛盾。
以上述部分案例为例,部分裁判文书以《实施条例》第七十四条“中标人无正当理由不与招标人订立合同,在签订合同时向招标人提出附加条件,或者不按照招标文件要求提交履约保证金的,取消其中标资格,投标保证金不予退还。”规定,判决不予退还竞价保证金。然而,此类判决未考量该部分竞价保证金远超《实施条例》第二十六条规定“招标人在招标文件中要求投标人提交投标保证金的,投标保证金不得超过招标项目估算价的2%”的规定。
观点二:不适用或不宜直接适用《招投标法》
另有观点指出,国有房地产租赁本质上属于经营性民事活动,其“竞价招租”与《招投标法》及《实施条例》所规范的“工程建设项目”的招标投标,在目的、程序、评审标准等方面存在本质区别,不应直接套用。
笔者代理的(2024)苏05民终8598号二审判决即采纳此观点,对一审判决予以推翻。经认定,案涉竞价招租不属于法定必须招标的项目,不适用《招投标法》及《实施条例》,并最终以双方实际签订的合同作为定案依据。
进一步分析,笔者认为,仅以租赁价格为核心要素并采取阶梯竞价方式的招租程序,均不应适用《招投标法》及《实施条例》。如直接简单“套用”,将不利于实现国有房地产的市场化以及保值增值的目标。
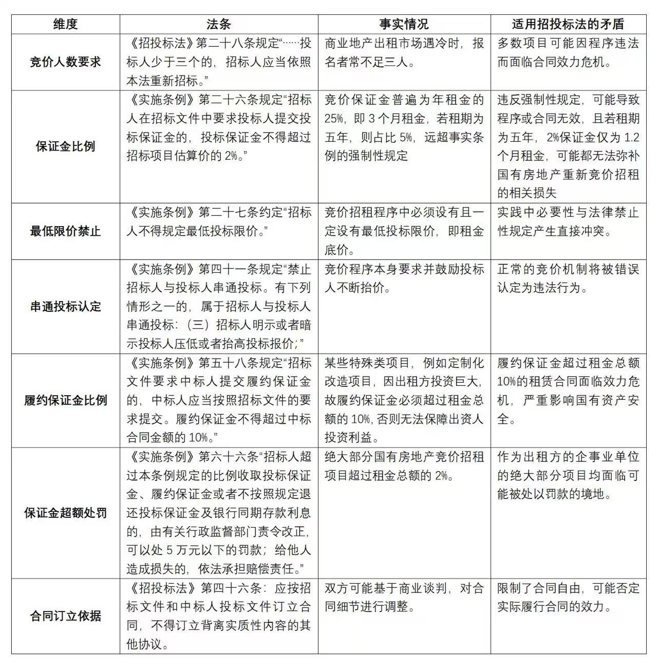
五、法律适用与实践情况的冲突
若国有房地产竞价招租程序均适用《招投标法》及《实施条例》,则会在多个维度引发冲突,导致大量交易行为的效力处于不确定状态,反而有碍于国有资产交易的稳定与效率,具体内容详见下表:

如上述矛盾分析所示,国有房地产竞价招租在保证金比例、报价方式、人数要求等方面几乎“必然违反”《招投标法》及《实施条例》的多项规定。这必将引发国有房地产租赁市场大范围的合同效力危机,严重损害交易安全和稳定,这与国有资产规范管理以促进流转、防止流失的本意背道而驰。
六、案例深析
以笔者代理的(2024)苏05民终8598号案为视角,该案清晰地展现了上级法院在司法层面对此问题的纠错转变。
一审法院机械地判定,鉴于案涉项目竞价招租过程中采用了“招标代理机构”“成交通知书”等字眼为由,便自然而然地启动了《招投标法》及《实施条例》的审查框架。这种思维将复杂的交易简化为词汇对号入座,忽视了法律调整对象的本质界定,从而以首次《招租公告》载明的5年租期为准,否定了双方签订的3年期合同。
二审法院并未简单维持原判,而是对本案开展了实质性审查。
首先,二审法院未停留在遣词造句表面,而是主动调查,认定案涉竞价招租项目“不属于法定必须招标的工程建设项目范畴,不适用招投标程序”。
其次,二审法院在否定《招投标法》及《实施条例》的适用后,重新回归《民法典》的基本原理,通过审查竞价招租文件更正记录、邮件往来、最终合同文本等证据链,探寻并尊重了双方真实意思表示。
该案二审判决的意义在于,于二审法院管辖范围内,摒弃了形式主义的判断标准,从交易实质、当事人真意和法律规范目的出发,为类似案件提供了明确的裁判指引——即纯粹的国有房地产竞价招租,并非《招投标法》及《实施条例》的调整对象。
七、相关建议
针对国有企业在房地产竞价招租工作,拟提出如下建议:
1.程序设计清晰化:国有企业在组织竞价招租时,应在公告及相关文件中明确其法律性质为“竞价”“招租”,避免使用“招标”“投标”“中标”等可能引起误解的术语,且程序设置也应与招投标法定环节作出有效区分。
2.合同依据明确化:竞价成功后,应规范明确双方最终的权利与义务以双方签订的《租赁合同》为准。招租文件仅作为要约邀请,竞价过程则是要约与承诺的过程,合同为最终具有法律效力的文件。
3.法律适用标准化:在招租文件中载明:“本次竞价招租不适用《招投标法》及《实施条例》,双方最终的权利义务均由最终签订的合同予以明确。”
八、写在最后
国有房地产竞价招租的核心法律属性是平等的民事主体之间就房地产使用权建立债权债务关系的行为,主要应受《民法典》约束,并遵守国有资产公开、公平、公正处置的行政管理要求。而《招投标法》及《实施条例》的立法目的在于规范工程建设项目的招标投标活动,确保工程质量和投资效益,其严格的程序要求与灵活、高效的资产租赁市场交易需求存在部分矛盾。
在实践过程中,若脱离交易实质,机械套用《招投标法》及《实施条例》,无异于“削足适履”,不仅会使市场活力降低,引发不必要的法律风险,更不利于国有资产的真正保值增值。司法实践过程中应当穿透形式主义,坚守实质正义,承认并尊重国有房地产竞价招租这类独特的交易模式,从而为国有资产的市场化运营提供一个稳定的法律环境,才能既保障国有资产规范流转,又尊重市场交易规律,维护交易安全与稳定。
因此,无论是从法律解释、司法实践还是交易效率角度出发,仅以价格为竞争核心的国有房地产阶梯式竞价招租程序,均不应直接适用《招投标法》及《实施条例》。
律师简介:
晏驰律师,中银南京律所权益合伙人。执业领域聚焦涉军资产法律服务及商业地产开发运营等。在涉军资产法律服务领域为相关单位在历史遗留问题、重大复杂纠纷等方面提供专业全面的法律支持。在商业地产投资开发运营、房地产建设工程全流程等领域具有丰富经验。擅长重难点项目的风险防控与全面统筹,凭借跨领域的综合治理服务能力,既能精准解决涉军法律的特殊需求,亦能为商业地产与建设工程项目提供全周期法律支持,实现客户权益最大化。

▼联系我们
联系电话:
025-58785588 15380871777
详细地址:
南京市建邺区云龙山路89号龙湖河西天街1号写字楼22-23楼

